一、肠脑轴:肠道与大脑的双向 “悄悄话” 通道📡
肠脑轴(GBA)是肠道和大脑之间动态复杂的双向通信网络,而肠道菌群就是这个通道的 “核心信使”。人体肠道里住着 100 万亿个微生物,包含 1000-1500 种细菌,其中拟杆菌门和厚壁菌门占了 90% 的比例。这些看似不起眼的微生物,不仅负责消化吸收,还能通过代谢产物、神经信号等方式 “操控” 大脑功能。
更神奇的是,这种沟通是双向的:肠道菌群能通过迷走神经、内分泌系统向大脑发送信号,影响记忆、压力反应和情绪;而大脑也会通过压力信号改变肠道环境,影响菌群的组成和活性。比如长期压力会导致肠道菌群失衡,而菌群失衡又会加剧焦虑和抑郁情绪,形成恶性循环。

二、菌群代谢物:调节情绪的 “隐形钥匙”🔑
肠道菌群分解食物后会产生多种代谢物,这些物质是它们与大脑沟通的 “信使”,其中最关键的包括:
短链脂肪酸(SCFA)
:比如乙酸、丙酸、丁酸,它们能穿过血脑屏障,调节神经递质合成、抑制炎症,还能直接影响大脑功能。尤其是丁酸,作为著名的组蛋白去乙酰化酶抑制剂,能通过 epigenetic 机制调控基因表达,而抑郁症患者体内的短链脂肪酸水平显著降低。 神经递质
:肠道菌群竟然能合成血清素、多巴胺、GABA 等关键神经递质!人体 90% 的血清素和超过 50% 的多巴胺都来自肠道,这些物质直接影响情绪调节,菌群失衡会导致它们的合成紊乱。 其他代谢物
:叶酸、胆碱等参与 DNA 甲基化过程,而三甲胺 - N - 氧化物等则与情绪障碍相关,它们共同构成了菌群影响大脑的 “化学信号网”。
三、epigenetics:菌群影响情绪的 “幕后推手”🧬
epigenetics(表观遗传学)是指不改变 DNA 序列,但能调控基因表达的机制,主要包括 DNA 甲基化、组蛋白修饰和非编码 RNA 沉默,而肠道菌群正是通过这些机制影响抑郁症的发生:
DNA 甲基化
:菌群代谢物提供的甲基供体,会影响 BDNF、SLC6A4 等与抑郁相关基因的甲基化状态。比如抑郁症患者的 BDNF 基因通常呈高甲基化状态,导致其表达降低,影响神经可塑性。 组蛋白修饰
:短链脂肪酸能抑制组蛋白去乙酰化酶(HDAC),让染色质结构松散,促进抑郁相关基因的表达,从而改善情绪。 非编码 RNA
:菌群失衡会导致 miR-124、miR-132 等 microRNA 表达异常,这些非编码 RNA 会进一步调控神经功能相关基因,参与抑郁症的发病过程。
简单来说,肠道菌群就像一个 “epigenetic 调控师”,通过代谢产物调整基因的 “开关状态”,进而影响大脑的情绪调节功能。

四、抑郁症患者的菌群与 epigenetics 特征🔍
临床研究发现,抑郁症患者的肠道菌群和表观遗传状态都存在明显异常:
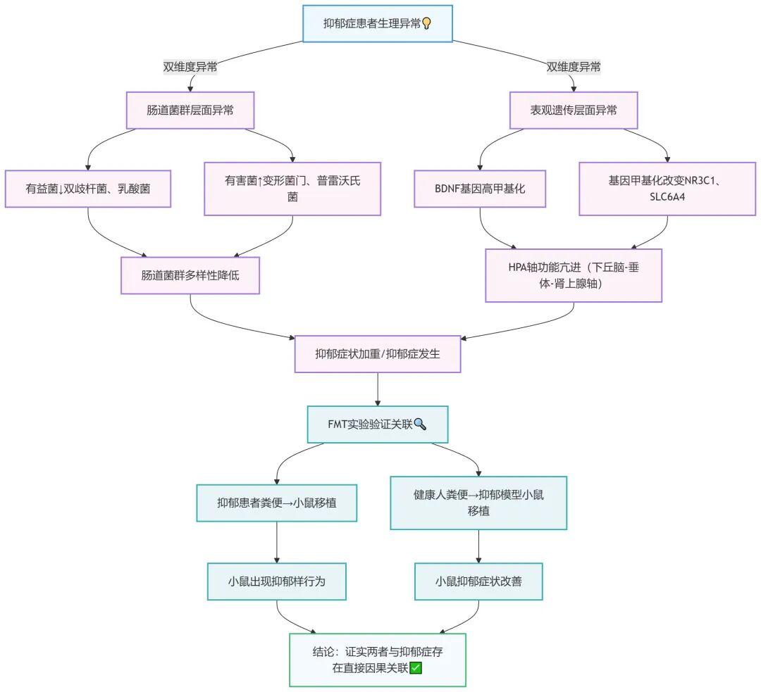
菌群方面: 抑郁症患者肠道内的有益菌(如双歧杆菌、乳酸菌)数量减少,而有害菌(如变形菌门、普雷沃氏菌)比例升高,导致菌群多样性降低。 epigenetics 方面: 除了 BDNF 基因高甲基化,糖皮质激素受体基因(NR3C1)、血清素转运体基因(SLC6A4)的甲基化状态也发生改变,导致 HPA 轴(下丘脑 - 垂体 - 肾上腺轴)功能亢进,进一步加重抑郁症状。
更关键的是,粪便微生物移植(FMT)实验证实了这种关联:将抑郁症患者的粪便移植给小鼠,会导致小鼠出现抑郁样行为;而移植健康人的粪便,则能改善抑郁症状。

五、从肠入手:改善情绪的实用方法✅
既然肠道菌群和 epigenetics 与抑郁症关系密切,我们可以通过以下方式调节,为情绪 “加分”:
饮食调节
:多摄入高纤维食物(如蔬菜、全谷物),促进短链脂肪酸产生;补充富含益生菌的食物(如酸奶、泡菜、纳豆),增加有益菌比例;地中海饮食模式被证实能改善菌群组成,降低抑郁风险。 补充益生菌 / 益生元
:双歧杆菌、乳酸菌等益生菌菌株,以及菊粉、低聚果糖等益生元,能调节菌群平衡,改善情绪相关的 epigenetics 状态。 改善生活方式
:戒烟限酒(吸烟和过量饮酒会破坏菌群多样性)、规律运动(每周 3 小时以上运动能增加有益菌丰度)、减少长期压力(通过冥想、正念等方式调节脑肠轴功能)。 科学治疗
:严重抑郁患者需在医生指导下治疗,同时可结合肠道调理,提升治疗效果。
呵护肠道,就是呵护情绪❤️
原来肠道不仅是 “消化器官”,更是影响情绪的 “第二大脑”,而菌群与 epigenetics 的相互作用,为抑郁症的防治提供了新的视角。
